8 年
手机商铺
入驻年限:8 年
张经理
上海 闵行区
试剂、原辅料包材、细胞库 / 细胞培养、实验室仪器 / 设备、技术服务、耗材、抗体
经销商 代理商
公司新闻/正文
1059 人阅读发布时间:2021-08-26 11:41
衰老是人类不可抗拒的自然规律,人类个体的衰老是一个异常复杂的过程,相关衰老的生物学猜想和学说有许多种,从小分子、基因、蛋白质、线粒体、生物膜、细胞、细胞基质等等,都有关于衰老机制的假设和观点的提出。
那么人类能够对抗衰老吗?或许我们可以从小鼠粪便移植的实验来找到一些启发~
去年东英吉利大学、佛罗伦萨大学和Quadram研究所的研究人员在Microbiome 杂志上发表题为:Faecal microbiota transplant from aged donor mice affects spatial learning and memory via modulating hippocampal synaptic plasticity- and neurotransmission-related proteins in young recipients 研究论文。

本研究将老年小鼠的粪菌移植(FMT)到年轻小鼠,进一步研究FMT是否影响海马的功能。研究人员通过将老年小鼠的粪菌移植到年轻小鼠,移植后进行了一系列行为学实验及代谢组学和蛋白质组分析。
结果表明,老年小鼠的粪菌移植使年轻小鼠的空间学习和记忆受损,而焦虑、探索行为和运动活动没有受到影响。
这与海马中涉及突触可塑性和神经传递的蛋白质表达变化的结果符合。与短链脂肪酸(SCFAs)产生相关的细菌(毛螺菌属、粪杆菌、瘤胃菌)和中枢神经系统紊乱相关的细菌(普雷沃氏菌和瘤胃菌)的也明显减少。
微生物菌群与年龄的变化对中枢神经系统蛋白质的表达和功能产生一定影响。本文的研究结果还揭示了肠脑轴在衰老中的重要意义,为通过使肠道菌群年轻化改善老年相关疾病的治疗方案设计提供了强有力的支持。
实验结果(详细内容请拉到页面底部阅读原文)
1.老年小鼠的粪菌移植使年轻小鼠的粪便微生物群落获得衰老表型


成年和老年小鼠粪便微生物组学和代谢组学数据的Person相关性热力图
⒉老年小鼠的粪菌移植使年轻小鼠的空间学习和记忆受损,而焦虑、探索行为和运动活动没有受到影响

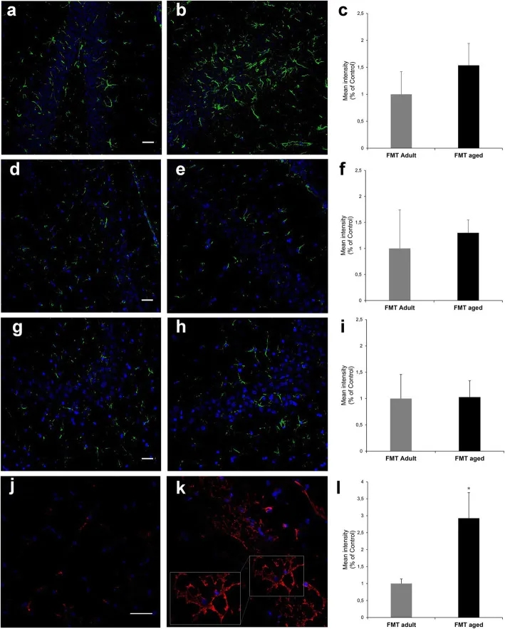
3.老年小鼠的FMT影响年轻小鼠海马区的蛋白质表达

FMT后海马区GFAP和F4/80的水平
此研究的共同通讯作者 David Vauzour 博士说道:“我们的研究表明,从老年供体到年轻受体的粪便移植会导致后者的肠道菌群组成发生随年龄的改变。这个过程对海马体关键功能的相关蛋白产生了重要影响。简而言之,就认知功能而言,年轻的老鼠开始表现得像年老的老鼠。”
既然将老年小鼠的的粪便移植到年轻小鼠身上可以使后者认知能力受损,那么反过来是否可以改善老年小鼠的认知能力,甚至未来用于治疗老年痴呆症患者呢?
其实粪便移植试验不仅应用在衰老相关的研究,还在早衰、自闭症、帕金森等疾病治疗上做了相关的试验。

Nature子刊 :粪菌移植竟可延长早衰小鼠寿命

2019年5月30日,加州理工学院Gil Sharon等人在《CELL》上发表了名为《Human Gut Microbiota from AutismSpectrum Disorder Promote Behavioral Symptoms in Mice》的研究性文章。
该篇文章通过从患有自闭症儿童和正常儿童的粪便中分离培养功能性细菌,移植到小鼠肠道中构建出具有稳定拟人肠道微环境的动物模型。利用该模型对肠道菌群与自闭症的关系进行了较为深入的研究。

粪便微生物群移植减轻了APP/PS1转基因小鼠的阿尔茨海默病样发病机制
国内有不少人在研究,最近的一条新闻都上热搜了:

再看看比较新的文献搜索gut microbiota有多少个结果:

看看大概2-3个月前搜索是多少个结果:

可见肠道微生物研究这块还是很热,提到肠道微生物绕不开粪便DNA提取,MP有一款柱膜法粪便DNA提取试剂盒专为粪便DNA提取而设计试剂盒。

试剂盒步骤简单,可以在25分钟内完成核酸的提取,无需酚、滤仿等试剂,安全快速可靠,满足大批量样本提取需求,减少人为因素干扰。不仅能让实验过程化繁为简,还能让得到的 DNA 又多又纯。